
炒股就看金麒麟分析师研报,权威如何用杠杆买股票,专业,及时,全面,助您挖掘潜力主题机会!
来源:中国基金网
摘要:从周二领涨的细分方向来看,以中铁工业(600528)、铁建重工(688425)为首的盾构机板块已经成为雅下水电站概念的核心领涨主线,市场人士解析,作为成功研制出浙江省首台15米级超大直径水泥平衡盾构机“之江号”而且拥有多项盾构机技术相关发明专利的腾达建设(600512)或迎来布局良机。
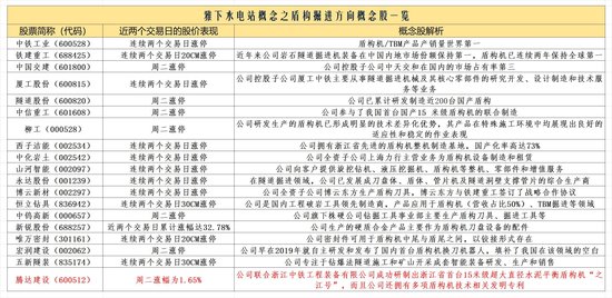
在本周一A股市场上的雅下水电站概念横空出世并上演史诗级的上百股涨停盛况的基础上,周二雅下水电站概念继续上演近百股涨停的好戏,水泥混凝土、减水剂、民爆、盾构机、水电机组、岩土工程、重型设备、基建施工、管线、电力设计、特高压等多个细分方向火力全开,可见雅下水电站概念在A股市场上的热度已经呈现愈演愈烈之势!值得关注的是,从周二领涨的细分方向来看,盾构机已经超越水泥和民爆从而一跃成为雅下水电站概念的核心领涨主线!从股价涨幅榜我们可以看到,中铁工业(600528)、铁建重工(688425)、中国交建(601800)、厦工股份(600815)、隧道股份(600820)、中信重工(601608)、柳工(000528)、西子洁能(002534)、中化岩土(002542)、山河智能(002097)、永达股份(001239)、博云新材(002297)、恒立钻具(836942)、中钨高新(000657)、唯万密封(301161)、宏润建设(002062)、五新隧装(835174)、银龙股份(603969)等多只盾构机行业相关上市公司的股价在周二封于涨停,其中绝大部分是连续两个交易日封于涨停!种种迹象已充分显示,未来一段时间,盾构机板块相关上市公司将扮演雅下水电站概念的核心领涨角色!因此,作为成功研制出浙江省首台15米级超大直径水泥平衡盾构机“之江号”而且拥有多项盾构机技术相关发明专利的腾达建设(600512)或迎来布局良机。
雅下水电站概念持续上演涨停潮,市场人士分析,从周二领涨的细分方向来看,盾构机已经超越水泥和民爆从而一跃成为雅下水电站概念的核心领涨主线。
雅鲁藏布江作为西藏自治区内最大的河流,其下游的大拐弯地区更是“世界水能富集之最”,在50公里直线距离内,形成了2000米的落差,汇集了近7000万千瓦的技术可开发资源,为三峡电站装机量的3倍。这一里程碑事件不仅是中国水电发展史上的重大突破,更对国家安全、西部开发及新能源战略具有深远意义。
雅鲁藏布江下游的大拐堂地区,河道在此形成了一个超过200度的大拐弯,在50公里直线距离内,形成了2200米高度落差。工程通过引水隧洞,截弯取直方式,可让水流以最短路径、最大落差冲击水轮机发电,效率远高于沿河道逐级筑坝。
需要指出的是,雅江水电工程主要采取“截弯取直、隧洞引水”的开发方式,将催生对隧道掘进机(TBM/盾构机)的巨大需求,预计市场规模达百亿级别。
盾构机,全称为全断面隧道掘进机,被誉为“工程机械之王”。刀盘直径从0.5米到超16米,掘进方向从水平到斜向、竖向、拐弯掘进……如今,在中国工程师手里,盾构机成了“百变金刚”,种类繁多、本领高强。目前,我国国产盾构机已占据全球市场近七成份额。
从周二领涨的细分方向来看,以中铁工业(600528)、铁建重工(688425)为首的盾构机板块已经超越水泥和民爆从而一跃成为雅下水电站概念的核心领涨主线。
中铁工业(600528)公司是国内隧道掘进机龙头企业,在抽水蓄能电站领域占有率约85%,已完成或正在进行包括山东文登抽水蓄能电站、河南洛宁抽水蓄能电站在内的8个抽水蓄能电站工程的TBM装备研制及应用。公司是全球最大的盾构机制造商,TBM市占率常年第一 ,与铁建重工(688425)形成双寡头
2017年以来,铁建重工(688425)岩石隧道掘进机装备在中国内地市场份额保持第一,盾构机已连续两年保持全球第一。公司生产的隧道掘进机主要包括土压平衡盾构机、泥水平衡盾构机、岩石隧道掘进机(TBM)、多模式掘进机等9大系列195项产品。
从周二的股价涨幅榜我们可以看到,中铁工业(600528)、铁建重工(688425)、中国交建(601800)、厦工股份(600815)、隧道股份(600820)、中信重工(601608)、柳工(000528)、西子洁能(002534)、中化岩土(002542)、山河智能(002097)、永达股份(001239)、博云新材(002297)、恒立钻具(836942)、中钨高新(000657)、唯万密封(301161)、宏润建设(002062)、五新隧装(835174)、银龙股份(603969)等多只盾构机行业相关上市公司的股价在周二封于涨停,其中绝大部分是连续两个交易日封于涨停!
种种迹象已充分显示,未来一段时间,盾构机板块相关上市公司将扮演雅下水电站概念的核心领涨角色!因此,作为成功研制出浙江省首台15米级超大直径水泥平衡盾构机“之江号”而且拥有多项盾构机技术相关发明专利的腾达建设(600512),开始浮出水面!
公开资料显示,腾达建设(600512)联合浙江中铁工程装备有限公司成功研制出浙江省首台15米级超大直径水泥平衡盾构机“之江号”,而且公司拥有多项盾构机技术相关发明专利。在盾构机板块成为雅下水电站概念的核心领涨主线的大背景下,同样是盾构机领域头部企业的腾达建设(600512)值得关注。
公开资料显示,腾达建设于2002年底上市,2019年获批国家高新技术企业,腾达建设(600512)是最早获得建设部颁发的市政公用工程总承包特级资质的公司之一,并具有公路工程施工总承包一级、房屋建筑工程施工总承包一级等资质。业务范围涵盖市政、公路、房建、轨道交通等领域,是国内最早从事轨道交通建设施工的民营企业之一。曾多次获得包括詹天佑奖、国家优质工程奖、中国市政金杯奖等国家级奖项。
在腾达建设(600512)业务的不断拓展中,科技创新取得了丰硕的成果:在桥梁领域,世界上首创了 “U型梁提-运-架一体化施工工艺与设备”及“大跨度U型梁单T构悬臂拼装技术”,国内首次系统构建了“拱肋竖转提升的理论体系”;在基坑领域,国内首创了“软土地铁深基坑的施工控制理论与实践技术”。
最值得一提的是腾达建设(600512)在盾构隧道领域的技术领先优势。公司先后完成了杭州七堡基地首例盾构十四次近距离下穿构建筑物同时上跨地铁运营隧道的施工、杭州凤起路站盾构始发时先切削素混凝土墙再近距离下穿运营地铁隧道的施工、地铁盾构上下叠交穿越浙赣铁路的施工、淤泥质软土地区盾构先后穿越南何铁路支线、逸仙路高架、轨道交通3号线高架的施工,以及岩溶、破碎带、断裂带、硬岩、软硬不均、卵石层等富水复杂地质条件下的盾构推进施工。
公开资料显示,2021年5月,腾达建设(600512)联合浙江中铁工程装备有限公司成功研制出浙江省首台15米级超大直径水泥平衡盾构机“之江号”,并应用于杭州之江路大盾构工程,实现了双线贯通,成为民营企业在盾构施工领域的佼佼者。
而且,腾达建设(600512)多年来通过自主研发,公司已拥有多项盾构机技术相关发明专利。2025年4月,腾达建设(600512)获得了一项重要的发明专利授权,专利名称为“一种盾构刀盘振动响应的实验装置”,该专利申请号为CN202111254576.7,授权日期为2025年4月29日。该专利的推出不仅展示了腾达建设在盾构机技术领域的持续创新能力,也为行业内的研究与应用提供了新的可能性。
这项新专利的核心在于其设计的实验装置,主要用于测试盾构刀盘在不同工作条件下的振动响应。该装置由土箱、支架、隧道模具、刀盘、驱动件及振动响应测量组件组成。通过在土箱内铺设土层并开设通孔,实验装置能够模拟真实的地下环境。支架的设置使得隧道模具能够灵活调整位置,从而改变刀盘的掘进角度,以此提高实验的仿真范围和效果。
在技术细节方面,刀盘的转动与滑动可以通过驱动件进行精确控制,而振动响应测量组件则负责捕捉刀盘与土层之间的振动信息。这种设计使得研究人员能够在实验室环境中,深入分析盾构机在实际工作中可能遇到的振动问题,从而为后续的工程应用提供更为可靠的数据支持。
2025年2月13日,国家知识产权局信息显示,腾达建设(600512)取得一项名为“一种承压水地层盾构机接收密封装置及盾构机”的专利,授权公告号CN 222436366 U,申请日期为2024年6月。
专利摘要显示,本实用新型属于盾构施工技术领域,公开了一种承压水地层盾构机接收密封装置及盾构机。环形柔性件套设于盾构机的外侧,两个半环形箍紧件均抵接于环形柔性件的外侧;多个湿度监测器沿周向间隔分布于盾构机外侧,用于监测盾构机外侧的湿度值;每个湿度监测器均连接于控制机构,控制机构根据湿度监测器的数值,能够驱动驱动机构的开闭,在驱动机构的驱动下,两个半环形箍紧件可相互靠近或远离,以收紧或释放环形柔性件。该装置可根据周围土层的实时情况,对环形柔性件进行调整,保证密封效果,确保后续施工的顺利进行;同时,半环形箍紧件的设置,对环形柔性件具有保护作用,进而可延长该装置的使用寿命。
综上所述,从周二领涨的细分方向来看,以中铁工业(600528)、铁建重工(688425)为首的盾构机板块已经成为雅下水电站概念的核心领涨主线,作为成功研制出浙江省首台15米级超大直径水泥平衡盾构机“之江号”而且拥有多项盾构机技术相关发明专利的腾达建设(600512)或迎来布局良机。
新浪声明:此消息系转载自新浪合作媒体,新浪网登载此文出于传递更多信息之目的,并不意味着赞同其观点或证实其描述。文章内容仅供参考,不构成投资建议。投资者据此操作,风险自担。
海量资讯、精准解读,尽在新浪财经APP
责任编辑:张恒星 如何用杠杆买股票
文章为作者独立观点,不代表证券配资门户_在线配资门户_优秀炒股配资门户观点